Так выглядела в 2001 году плата датчика, которая поставляла информацию
о температуре для петрозаводской части термы (преобразователь от фирмы
MAXIM).

Ниже представлен вариант, демонстрировавшийся на защите
магистерской диссертации Соловьевым А.В., построенный на цифровом
датчике фирмы Dallas Semiconductor (под картинкой - укрупненное изображение).

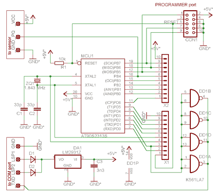
Третья модификация ИТ-01. Как и предыдущая,
собрана
на микроконтроллере Atmel AT90S2313, но уже более правильно технологически
исполнена. На рисунках - принципиальная схема и внешний вид устройства.




Начиная с 2002 года плата уменьшилась до размеров 2.5 см на 5.5 см. и помещается в маленькую коробочку.